📱 安卓设备

推荐使用Outline, V2Ray, Clash, NthLink

🍎 苹果设备

推荐使用海外账户下载Outline, V2Ray, Clash, NthLink

💻 Windows系统

推荐使用Outline, V2Ray, Clash, NthLink

李老师不是你老师头像

李老师不是你老师 @whyyoutouzhele

“谁来都一样” CCTV记者在燕郊爆炸现场进行现场直播报道时被当地警察和政府人员打断 https://t.co/auEa0u2R2U

李老师不是你老师头像

李老师不是你老师 @whyyoutouzhele

3月21日晚,上海静安寺苹果新店开业现场有人举起了白屏ipad,引发现场拍照喝彩。 目前疑似因现场人数太多,开幕活动取消 https://t.co/iINAwz9dEd

李老师不是你老师头像

李老师不是你老师 @whyyoutouzhele

3月10日,河北邯郸旧店村一学生被同学敲诈勒索后杀害。据网传消息称,三名中学生将王子耀手机里的钱全部转走。随后把王子耀骗进大棚后残忍杀害并将尸体掩埋。事后家属和警察曾多次上门询问孩子情况,但犯罪嫌疑人拒不交代,期间还正常上学。直到第二天家属查看监控后找到其中一名主犯初一学生,起初该 https://t.co/0Y89RTXjmY

李老师不是你老师头像

李老师不是你老师 @whyyoutouzhele

有网友初略统计了国家主席习近平这些年一共指明了多少方向 内容统计自新华网和人民日报。 2015年11月12日  为股票市场未来发展指明方向 2016年3月6日  为民营经济指明方向 2016年4月19日  为网民留言办理工作指明方向 2016年4月22日  为中国未来互联网发展指明方向 2016年5月25日…

李老师不是你老师头像

李老师不是你老师 @whyyoutouzhele

3月26日,武汉洪山万科广场一女子裸奔 https://t.co/jwYeK5q6Ty

李老师不是你老师头像

李老师不是你老师 @whyyoutouzhele

3月28日,俞敏洪在直播采访吉利汽车董事长李书福时,因李书福在直播中三次提到“六四”而导致直播间遭遇短暂封禁。 https://t.co/DIlNMydMHE

李老师不是你老师头像

李老师不是你老师 @whyyoutouzhele

3月10日凌晨网传一段视频显示 一辆黑色轿车疑似冲到中南海新华门前,随后一众安保人员将驾驶员控制并往府右街方向抬着一路小跑。 这一段视频被路过的车辆拍下,视频中可以看到车辆距离新华门正门已经非常近。 目前尚不清楚视频拍摄的具体时间以及事发缘由。 https://t.co/rpjFBxYFlR

李老师不是你老师头像

李老师不是你老师 @whyyoutouzhele

3月4日,十四届全国人大二次会议举行新闻发布会,大会新闻发言人娄勤俭介绍,今年十四届全国人大二次会议闭幕后将不会举行总理记者会。 如无特殊情况,本届人大后几年也不再举行总理记者会。 https://t.co/QGtf2LVMda

李老师不是你老师头像

李老师不是你老师 @whyyoutouzhele

3月21日白天,静安寺苹果新店排队现场,一位老太太怒斥现场排队的人群崇洋媚外。 现场有人问她“知不知道苹果为中国带来多少就业?” 她大喊“不需要,我们有华为” https://t.co/0gd7tuYmh0

李老师不是你老师头像

李老师不是你老师 @whyyoutouzhele

“我想要自由,平等。这不是女权,这是人权。” 3月3日,重庆观音桥北城天街布置了大量粉色标语展示女性力量,拒绝女性污名化,以庆祝三八国际妇女节。 https://t.co/iX3X2FIRIk

李老师不是你老师头像

李老师不是你老师 @whyyoutouzhele

突发!3月13日早上8点 河北省廊坊市三河市燕郊镇学院大街与迎宾路交叉口发生爆炸,目前尚不清楚爆炸原因 https://t.co/Sxwf3Iumen

李老师不是你老师头像

李老师不是你老师 @whyyoutouzhele

近日,湖南省人民医院有一名规培生因为过年期间一直加班过于劳累不堪重负,最终选择割颈动脉自杀。她生前的微博上的遗言及聊天记录表示,原本以为规培生的主要目的是学习,把知识和临床结合,然而现实却是给科室做免费的“牛马”。每天早上七点到科室加班到凌晨,还要负责卫生。即使是请了假因为事情太多… https://t.co/84cbrEtHUH

李老师不是你老师头像

李老师不是你老师 @whyyoutouzhele

3月13日下午,另一名央视记者许梦哲发布了自己在燕郊爆炸现场采访时被十几名警察推搡阻拦的视频。 目前,许梦哲的账号“许梦哲1987”已经无法搜索到。 https://t.co/H9QkV02TcE

李老师不是你老师头像

李老师不是你老师 @whyyoutouzhele

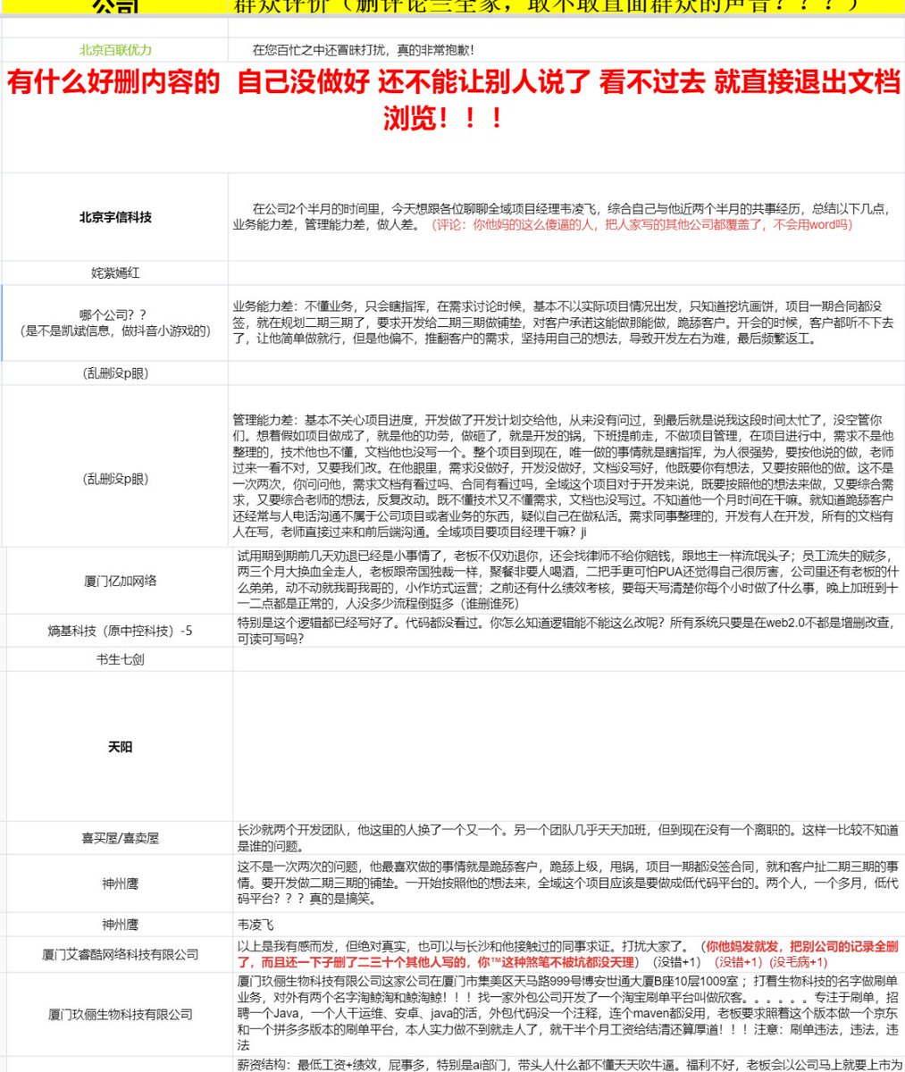
“大曝光运动” 3月13日晚,杭州,厦门等多地的劳动者们突然开始在腾讯共享文档中集体吐槽和揭发各自公司存在的压榨员工及不合理行为。 截至目前,厦门文档已经更新到三百多家公司,一则视频显示,杭州文档同时在线查看人数高达六百余人。 https://t.co/j5d8JZsOrI

李老师不是你老师头像

李老师不是你老师 @whyyoutouzhele

3月19日晚8点左右,北京市东城区交道口。一辆黑色汽车冲入非机动车道冲撞行人,现场一片狼藉。 https://t.co/W6UXIsv7Vu

李老师不是你老师头像

李老师不是你老师 @whyyoutouzhele

活久见 3月26日,北京民间罕见病关爱组织“血友之家”官方微信发布消息称,该中心决定向北京市捐赠10万元,用于北京市建设。向中华人民共和国捐赠,人民币100万元,用于国家建设。 https://t.co/CKHnhyv7gV

李老师不是你老师头像

李老师不是你老师 @whyyoutouzhele

在全国人大宣布未来几年取消总理记者会之后,当天下午晚些时候,网易新闻一篇题为《总理记者会的前生今世》的旧文被删除。 《总理记者会的前生今世》…

李老师不是你老师头像

李老师不是你老师 @whyyoutouzhele

3月27日,杭州电子科技大学表白墙刊登了关于“勿忘彭载舟”的留言 https://t.co/bSfJvHQLIJ

李老师不是你老师头像

李老师不是你老师 @whyyoutouzhele

“官方翻墙教程” 3月9日,中国人民解放军郑州联勤保障中心官方抖音号发布了一则普及“翻墙违法”的小短片,因其视频中详细介绍了如何翻墙的步骤以及应该下载哪些软件,引发广大网友吐槽:这是普法还是教程? https://t.co/fqw8ql6VAg

李老师不是你老师头像

李老师不是你老师 @whyyoutouzhele

3月6日,两会经济主题记者会现场直播过程中,第一排一灰衣女子突然冲向主席台被拦下,随后画面被切换。 目前回放视频中该片段已经被删去。 https://t.co/RpHFCgjkK9

李老师不是你老师头像

李老师不是你老师 @whyyoutouzhele

在中国的传统文化中,土匪恶霸尚且信奉祸不及家人父母。 坦白说,我非常震惊于中国政府使用这样的方式对我进行攻击和骚扰。这样的言论除了向所有人展现你们的丑陋与恶毒之外没有任何意义。 你们上门对我的父母指责我展现了中国的“阴暗面”,而却又自己在我的评论区里将阴暗展现的淋漓尽致。 👍🤌 https://t.co/LQoo13dJsu

李老师不是你老师头像

李老师不是你老师 @whyyoutouzhele

冷知识 进入3月,西藏各大高校口头通知封校一个月,期间学生非必要不准外出。 自2008年拉萨“314”事件之后,西藏高校的这项政策已经延续了15年。 https://t.co/Guib4etN8B

李老师不是你老师头像

李老师不是你老师 @whyyoutouzhele

3月9日下午,山东临沂,交警在查网约车时,一白车突然碾压交警逃跑 https://t.co/ekn5pbdATx

李老师不是你老师头像

李老师不是你老师 @whyyoutouzhele

“我将无我 不负人民” 普京第五次当选俄罗斯总统 https://t.co/mt19NfV8kG

李老师不是你老师头像

李老师不是你老师 @whyyoutouzhele

3月23日,一男子通过翻译软件向一旁的俄罗斯高中生示好,表示“无论俄罗斯遇到什么困难,中国人始终站在俄罗斯一边”学生们听后纷纷鼓掌。 随后男子接着说,自己是普京的粉丝,中国有几个亿人普京的粉丝,我们对普京都比较崇拜。 学生们听后纷纷撇嘴笑而不语,但最后还是向该男子表示了感谢。 https://t.co/n0ko4LYpTk

李老师不是你老师头像

李老师不是你老师 @whyyoutouzhele

有博主制作了2017年至2024年规培实习医生自杀年鉴 https://t.co/mtXWOAtbL5

李老师不是你老师头像

李老师不是你老师 @whyyoutouzhele

据称,现场举起“白纸”是为了抗议当天苹果公司放任黄牛抢占纪念礼品,并取消了音乐会以及和警察一起驱赶场外人群,让苦等八九个小时的果粉非常失望。…

李老师不是你老师头像

李老师不是你老师 @whyyoutouzhele

3月2日,荷兰NOS报道了他们的记者在四川成都报道四川信托暴雷维权时的遭遇 当记者试图靠近维权者时,便衣和警察一拥而上将记者推倒,抢走话筒并用黑伞遮挡住他们的镜头。并在车上没收了他们的设备。 几个小时之后他们被释放并回到现场,但是维权者们已经不见了。 https://t.co/Vb8ep2W7RO https://t.co/mC8MXVYfo4

李老师不是你老师头像

李老师不是你老师 @whyyoutouzhele

全国人大代表、四川省雅安市教育考试院院长庹庆明建议:针对6岁以下、75岁以上公民实行免费医疗。 https://t.co/XHg7NZV62m

李老师不是你老师头像

李老师不是你老师 @whyyoutouzhele

3月17日晚,邯郸三初中生杀人案受害者父亲开启直播,其委托律师向大众介绍目前情况。 当谈及截至目前家属依然无法见到孩子尸体时,直播间被突然封禁。 https://t.co/LaSVY1vBTs